Clicky

Implementing Salesforce SSO with Cognito Using SF SessionID

TODO Rewrite this   @write

I’ve been reading recently Distributed Systems by Steen, M. v., & Tanenbaum, A. S..Maarten van Steen and Andrew S. Tanenbaum, Distributed Systems: Principles and Paradigms, 4.01 (Maarten van Steen, 2023), https://libgen.li/file.php?md5=d46eeafcf46684d5421d07300af499ed. And it provides a very nice introduction into the topic. Something I liked really from the book, how it starts with distinguishing between convoluted terms like distributed systems and decentralized systems. I experience this issue a lot while talking in an engineering context and I find someone suggesting a distributed approach, however, many of the listeners confuse it with other definitions like service-based architecture and the like.

2025-04-01_14-04-55_screenshot.png

In this article I will go quickly over that distinction.

To understand the difference between distributed and decentralized systems, we must first consider how networked systems emerge. There are typically two distinct evolutionary paths that lead to computers being connected together.

The first path, which we might call the integrative approach, starts with independent, often heterogeneous systems that need to be connected to enable new functionalities or services. These systems typically exist within different administrative domains, were created separately, and are brought together because of emerging needs to share data or functionality. The European air traffic control system exemplifies this approach - numerous national systems, each independently developed and operated, must interconnect to enable coordinated management of continental airspace.

The second path, which we call the expansive approach, begins with a single system that grows beyond the capabilities of a single computer, requiring additional machines to meet operational demands. This expansion is typically driven by performance needs, reliability requirements, or geographic distribution of users. Amazon’s retail platform followed this trajectory - what began as a simple online bookstore running on a few servers has expanded to a massive infrastructure of hundreds of thousands of computers spread across the globe.

These different origins lead to fundamentally different system characteristics, which we can distinguish as follows:

  • A decentralized system is a networked computer system in which processes and resources are necessarily spread across multiple computers.
  • A distributed system is a networked computer system in which processes and resources are sufficiently spread across multiple computers.

The key distinction here lies in the words “necessarily” versus “sufficiently.” In decentralized systems, distribution is a fundamental requirement dictated by constraints that make centralization impossible. In distributed systems, distribution is a design choice implemented to achieve specific quality attributes. Enterprise applications often require robust authentication mechanisms that can seamlessly integrate with existing identity providers. For organizations heavily invested in Salesforce, leveraging their established identity system for authenticating users across other applications presents significant benefits. This article explores a detailed implementation of Single Sign-On between Salesforce and AWS Cognito using custom authentication challenges, enabling applications to authenticate users with their Salesforce credentials without requiring additional password management.

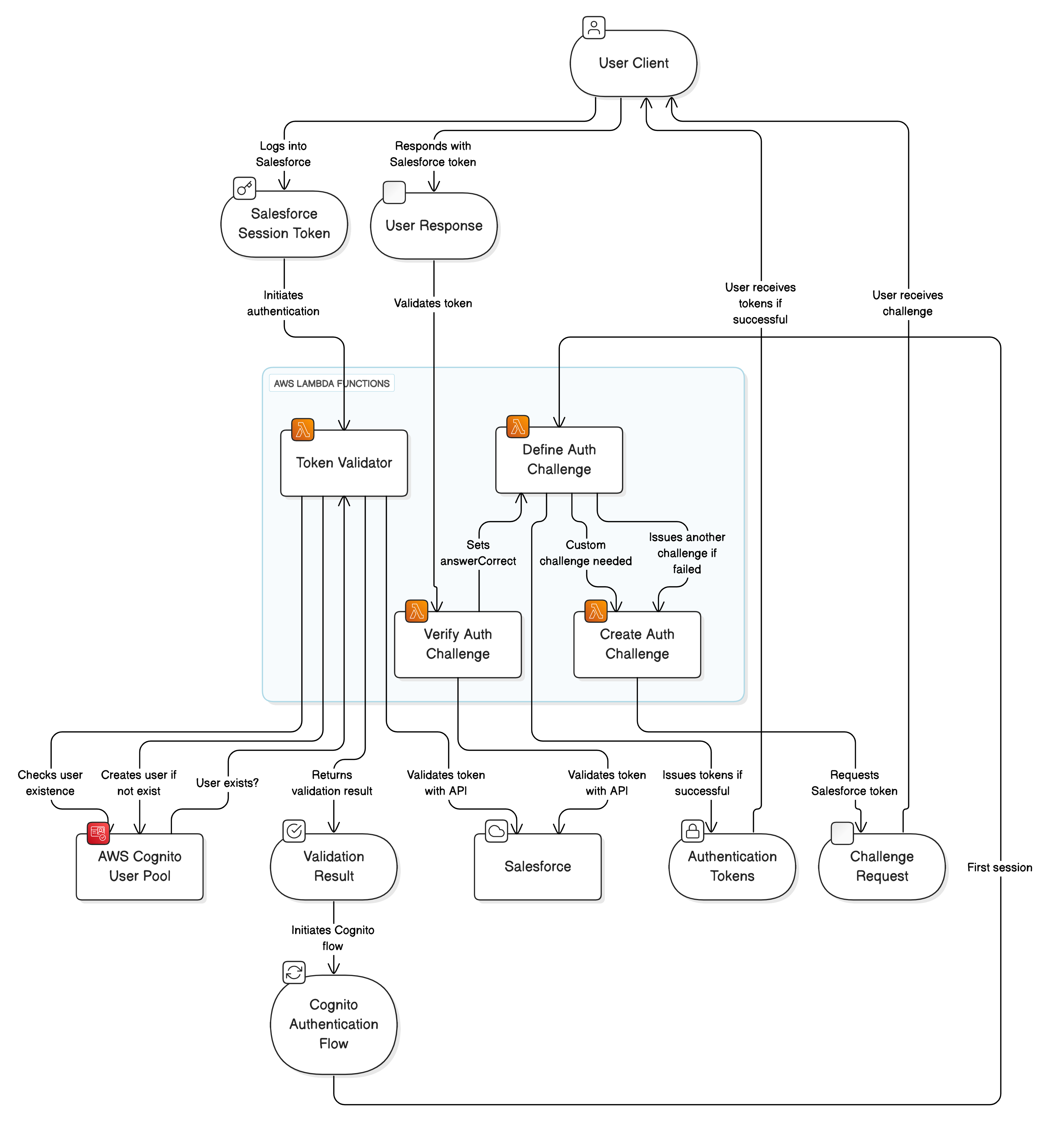
Final flow chart (click here for full-width image):

sf-cognito.png

The Authentication Challenge

Standard OAuth flows typically require implementing specific protocols and maintaining redirect URIs. However, many enterprise scenarios benefit from a different approach - using existing session tokens from Salesforce directly. This approach allows applications to verify a user’s identity based on their active Salesforce session, simplifying the authentication process while maintaining security.

The core challenge lies in validating Salesforce session tokens and mapping them to appropriate user identities in AWS Cognito. When Cognito serves as the central identity management system for your applications, this mapping becomes crucial for maintaining consistent user profiles across platforms.

Architecture Overview

The solution employs AWS Cognito’s custom authentication flow capabilities, leveraging Lambda triggers to process Salesforce tokens. Four key Lambda functions collaborate to create this authentication experience:

  1. A token validator service that verifies Salesforce tokens and manages user creation
  2. A define-auth-challenge Lambda that controls the authentication flow
  3. A create-auth-challenge Lambda that requests the Salesforce token
  4. A verify-auth-challenge Lambda that validates the token against Salesforce APIs

The interaction between these components creates a seamless authentication experience while ensuring proper validation of user identities.

Implementation Details

Setting Up the Cognito User Pool

First, we need a Cognito user pool configured to use custom authentication challenges. This requires disabling the standard authentication flows and connecting our Lambda triggers.

For AWS Console users, this involves:

  1. Creating a Cognito user pool
  2. Under “Sign-in experience”, selecting “Custom” for the authentication flow
  3. Under “Lambda triggers”, connecting the three Lambda functions to their respective triggers

For Terraform users, the configuration resembles:

resource "aws_cognito_user_pool" "myUsers_pool" {
  name = "your_pool_name"

  lambda_config {
    define_auth_challenge = module.define-myUsers-auth-challenge-lambda.lambda_function_arn
    create_auth_challenge = module.create-myUsers-auth-challenge-lambda.lambda_function_arn
    verify_auth_challenge = module.verify-myUsers-auth-challenge-lambda.lambda_function_arn
  }

  # Additional configuration...
}

The Token Validator Service

The token validator is a separate Lambda exposed as an API that serves as the entry point for authentication. It validates Salesforce tokens and ensures users exist in Cognito before starting the auth flow:

async function validateSalesforceToken(sessionId) {
  try {
    const url = `${SALESFORCE_URL}/services/data/v56.0/chatter/users/me`;
    const response = await fetch(url, {
      method: "GET",
      headers: {
        Authorization: `Bearer ${sessionId}`,
        "Content-Type": "application/json",
      },
    });

    if (response.status !== 200) {
      return { isValid: false, reason: `Invalid token, status: ${response.status}` };
    }

    const responseData = await response.json();
    return responseData.email ? { isValid: true, email: responseData.email } :
                               { isValid: false, reason: "Email not found" };
  } catch (error) {
    return { isValid: false, reason: `Validation error: ${error.message}` };
  }
}

This function makes a call to Salesforce’s API to validate the token and retrieve the user’s email, which serves as the basis for identity mapping.

The Cognito Lambda Triggers

Define Auth Challenge

The define-auth-challenge Lambda controls the authentication flow by determining which challenges to present and when to issue tokens:

export const handler = async (event) => {
  // first challenge in session
  if (!event.request.session || event.request.session.length === 0) {
    event.response.challengeName = "CUSTOM_CHALLENGE";
    event.response.failAuthentication = false;
    event.response.issueTokens = false;
  } else {
    // subsequent challenges
    const lastChallenge = event.request.session[event.request.session.length - 1];

    if (lastChallenge.challengeResult === true) {
      // passed - issue tokens
      event.response.issueTokens = true;
      event.response.failAuthentication = false;
    } else {
      // failed - try again or fail auth
      event.response.challengeName = "CUSTOM_CHALLENGE";
      event.response.failAuthentication = false;
    }
  }
  return event;
};

Create Auth Challenge

This Lambda creates the challenge requesting the Salesforce token:

export const handler = async (event) => {
  event.response = {
    publicChallengeParameters: {
      challenge: "Please provide your Salesforce session token"
    },
    privateChallengeParameters: {
      challenge: "salesforce_token"
    },
    challengeMetadata: "SALESFORCE_TOKEN"
  };
  return event;
};

Verify Auth Challenge

The verify-auth-challenge Lambda performs the critical task of validating the token against Salesforce:

async function validateSalesforceToken(sessionId, instanceUrl, expectedEmail) {
  // request to Salesforce API
  const options = {
    hostname: new URL(instanceUrl).hostname,
    path: "/services/data/v56.0/chatter/users/me",
    method: "GET",
    headers: {
      Authorization: `Bearer ${sessionId}`,
      "Content-Type": "application/json"
    }
  };

  // token and check email match
  // ...

  if (expectedEmail && responseData.email) {
    const emailMatches = responseData.email.toLowerCase() === expectedEmail.toLowerCase();
    if (!emailMatches) {
      return { isValid: false, reason: "Email mismatch" };
    }
    return { isValid: true };
  }
}

The Username Dilemma

A critical consideration in this implementation revolves around Cognito usernames. While it might seem intuitive to use email addresses as usernames in Cognito, this approach creates complications in the custom authentication flow. When initiating authentication with Cognito, you must provide the actual internal Cognito username - not an alias, preferred username, or email, even if Cognito is configured to accept these alternate identifiers.

This becomes particularly problematic when supporting multiple identity providers. For instance, if a user authenticates through both Salesforce and Facebook, Cognito will generate different usernames for each provider. A user authenticating through Facebook might receive a system-generated username like “Facebook_12345678”, while the same user authenticating through Salesforce would have a different username.

To address this challenge, our token validator service uses a deterministic approach to generate usernames based on email addresses:

async function createCognitoUser(email) {
  const usernameBase = email.replace(/@/g, "-at-").replace(/\./g, "-");
  const randomSuffix = randomBytes(4).toString("hex");
  const username = `${usernameBase}-${randomSuffix}`;

  const createCommand = new AdminCreateUserCommand({
    UserPoolId: ADMIN_COGNITO_USER_POOL_ID,
    Username: username,
    UserAttributes: [
      { Name: "email", Value: email },
      { Name: "email_verified", Value: "true" }
    ],
    MessageAction: "SUPPRESS"
  });

  // Create user in Cognito
}

Applications must first call the token validator service to retrieve the Cognito username corresponding to their Salesforce token before initiating the Cognito authentication flow with this username. This two-step process maintains the integrity of identity mapping across authentication systems.

Infrastructure as Code

For employing Infrastructure as Code practices, defining these Lambda functions and their permissions through Terraform provides consistency and reproducibility. The key components include:

  1. Lambda function definitions for each component
  2. IAM policies granting appropriate permissions
  3. Lambda permissions allowing Cognito to invoke the functions

A sample excerpt for the verify-auth-challenge Lambda:

module "verify-myUsers-auth-challenge-lambda" {
  #...
  version      = "~>7.20.0"
  function_name = "verify-myUsers-auth-challenge"
  handler      = "index.handler"
  runtime      = "nodejs22.x"

  environment_variables = {
    SALESFORCE_URL = var.SALESFORCE_URL
  }

  # Additional configuration...
}

For AWS Console users, similar permissions must be configured manually through the IAM console, ensuring Lambda functions have appropriate access to Cognito operations and that Cognito can invoke the Lambda triggers.

Security Considerations

This authentication flow involves handling sensitive Salesforce session tokens, requiring careful attention to security practices:

  1. All Lambda functions should operate within a VPC with appropriate network controls
  2. Token transmission should occur only over encrypted connections
  3. IAM permissions should follow the principle of least privilege
  4. Token validation should verify both the token validity and the user’s email match

Additionally, token lifetimes and session management should align with organizational security policies, potentially implementing refresh mechanisms for long-lived sessions.

Conclusion

The integration of Salesforce authentication with AWS Cognito through custom challenges provides a powerful mechanism for extending Salesforce’s identity system to other applications. This approach delivers a seamless user experience while maintaining robust security controls and identity mapping.

By leveraging Lambda functions to handle the authentication flow, organizations can implement sophisticated validation logic while benefiting from Cognito’s comprehensive identity management capabilities. The solution accommodates the complexities of username management across identity providers and can be deployed consistently using infrastructure as code practices.

As enterprise identity landscapes continue to evolve, this pattern offers a flexible foundation for integrating diverse authentication systems within the AWS ecosystem, ultimately simplifying the user experience while maintaining security and compliance requirements.

Footnotes:

1

Maarten van Steen and Andrew S. Tanenbaum, Distributed Systems: Principles and Paradigms, 4.01 (Maarten van Steen, 2023), https://libgen.li/file.php?md5=d46eeafcf46684d5421d07300af499ed.


Some works I recommend engaging with:

I seek refuge in God, from Satan the rejected. Generated by: Emacs 30.2 (Org mode 9.7.34). Written by: Salih Muhammed, by the date of: 2025-03-29 Sat 02:02. Last build date: 2025-12-11 Thu 19:47.